根据《八届市委第二轮巡察反馈意见的整改落实方案》中明确指出我县存在“生态产业创办工作还存在差距”的问题。为抓好整改落实,有效推进白山市—长白山保护开发区一体化协同发展,建立健全我县生态产品价值体系,在充分征求相关部门意见并结合我县实际,最终形成本规划(征求意见稿),经县政府常务会议审议批准后正式印发。
《抚松县生态产业发展规划(2023年-2030年)》(以下简称《规划》)立足我县资源禀赋、生态良好优势,全力打造绿色发展新高地,着力培育和构建具有抚松特色的生态产业化和产业生态化生态经济体系,是指导抚松县推进绿色生态产业发展的重要依据和实现绿色发展崛起的纲领性文件,也是对我县生态产业发展及生态产品价值体系的一个深入挖掘。《规划》基准年2023年,规划期至2030年,会前已充分征求各乡镇及相关部门意见,现共十个章节,后附3个附表,具体内容包括:
一是对我县生态产业发展总体目标以及未来生态产业发展布局进行全面论述并制定完成"抚松县生态产业发展指标表"作为指标参考依据;
二是从"加强生态环境保护与建设""加快绿色生态产业发展进程""夯实生态产业发展服务基础""提升生态经济发展环境质量""积极践行碳达峰碳中和行动""建立健全生态经济保障机制"六个方面全面分析我县生态产业重点发展方向并制定相应重点工作任务,为我县生态产业发展探索新路径。
三是结合我县实际,制定《抚松县生态产业近期重点推进项目表》,谋划《抚松县生态产业远期重点谋划项目表》,夯实《抚松县生态产品目录清单》,全面构造我县生态产业项目发展方向及生态产品价值体系框架。
《规划》重点制定我县未来生态产业发展指标,具体如下:

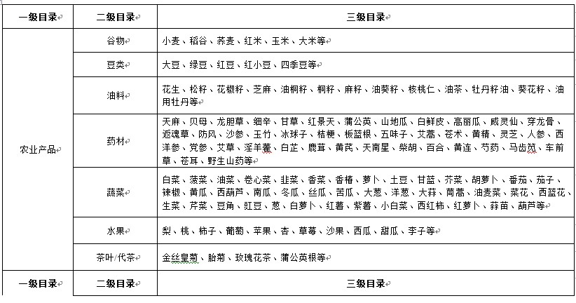
《规划》扩充了我县生态产品目录清单,具体如下:


责任编辑:政府办
初审: 复审: 终审: